v0.8

sleeno

a system for sleep optimization

Maximilian Himmelspach

Seda Hancer

Sina Schulz

We spend about one third of our life asleep and yet sleep plays only a minor role in our everyday life. In order to live healthily, we pay attention to our diet or do sports, but what about healthy sleep? A large part of the German working population sleeps too little or too badly. The reasons for lack of sleep are various and range from deliberately prolonging the day to chronic (falling asleep or) sleep problems, some of which even develop into mental illness.

We postpone sleep and sleep through the day.

Since the invention of the light bulb, a large number of people extend the day to the extreme and neglect a healthy sleep period. People no longer pay attention to their own bodies and sleep is generally regarded as an unnecessary item on the daily agenda. Especially among the working population of an industrialized country, the awareness and relevance of good sleep as a secondary role gives way to everyday life or professional life. We demand that sleep gets a higher social value, because healthy sleep means quality of life. Without sufficient sleep, one is unbalanced and not recovered. Those who shorten their night in order to be more effective feel the consequences the next day. Sleep influences the cognitive abilities of a person. 
However, if the body takes the sleep it did not get during the night, at work or in traffic, it can lead to dangerous situations. 24% of all traffic accidents can be avoided if the people involved are able to concentrate and are fit by getting enough sleep. Sleep deprivation can manifest itself in chronic sleep disorders, problems falling asleep or sleeping through the night, or in the long term even develop into psychological problems due to stress. It also increases the risk of heart disease, strokes and diabetes. But cancer and dementia can also be attributed to chronic sleep deprivation.

We are convinced that everyone should have the chance to get a healthy sleep and to be able to adapt the sleeping environment to their own needs, regardless of location, so that every night can be a relaxing experience for body and soul.

Therefore the awareness and the relevance for good sleep should change in the population. On the one hand, this requires education and the knowledge of one's own sleeping behavior, because people can only change their it if they know about the consequences and influencing factors. It is important to find out what the ideal sleeping conditions for different target groups look like and how people can be helped to understand their own sleeping behavior in order to be able to optimise it with the help of tips or suggestions. For this purpose we want to design a holistic system that not only takes care of sleep but also takes correlations from daily routines into account in order to provide the user with the most accurate information about his own sleep behavior. With the help of a clear and easy to use information platform and products that analyse sleep behavior we see the potential to positively influence the peoples` sleep.

sustainable optimization

In conversations with our team of experts, which consists of young, future-oriented people from the fields of general medicine, sleep medicine and psychology, we were able to collect findings that provide us with the scientific backbone for the project. People who are struggling with their sleep regularly provided us with important insights into real problems. With the help of user feedback, we were able to iteratively design a comprehensive sleep optimization system that adapts to the sleeping needs of the user through constant data collection instead of the other way around.
Our goal is the sustainable optimization of sleep quality.

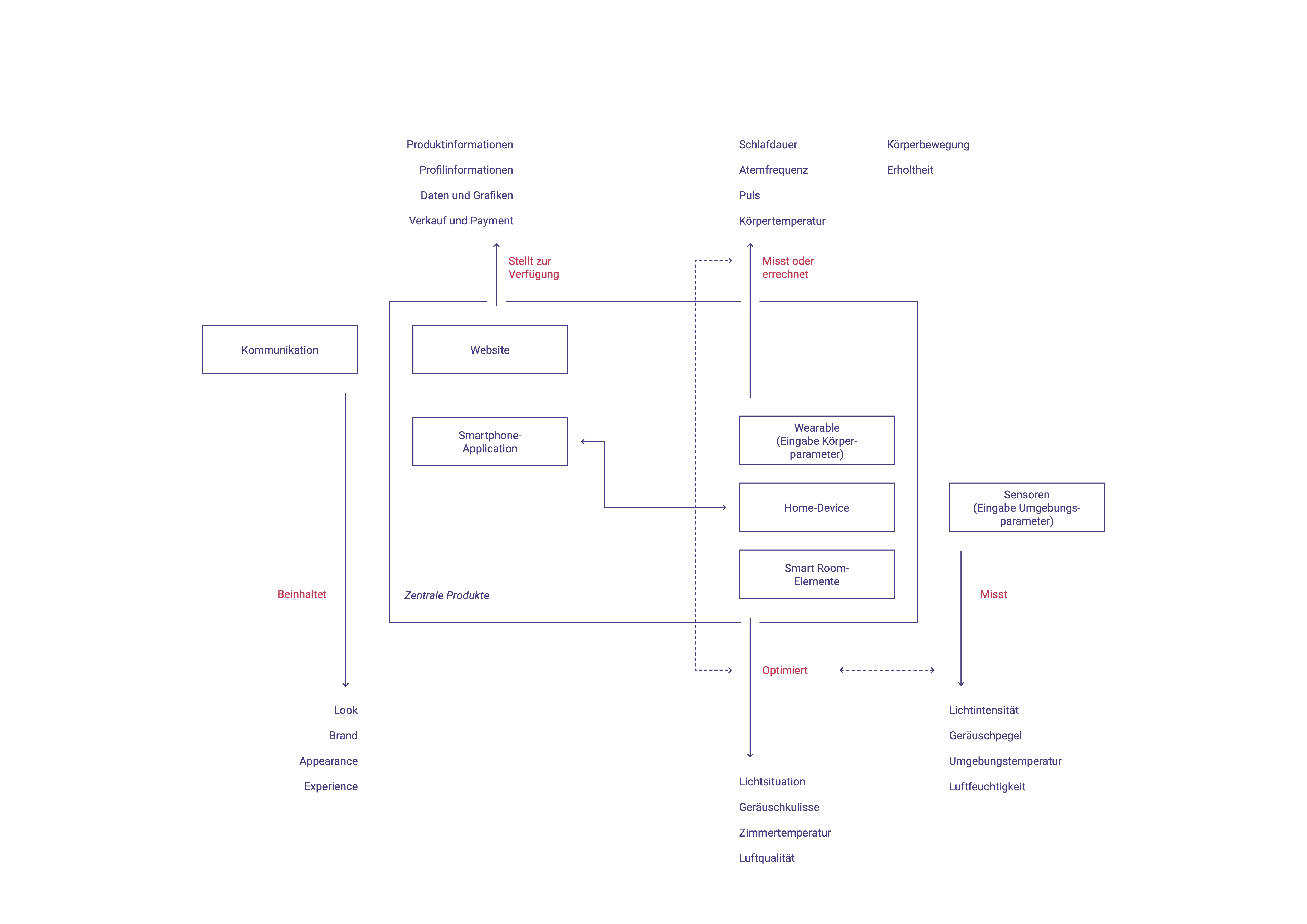
"sleeno" stands for "sleep innovation" and takes care of the sleep quality and performance of people with difficulties in falling asleep. It does not offer a medical solution to treat chronic sleep disorders, but rather aims to recognize deviations in sleep behavior early on and help to change them into positive sleep experiences. With sleeno, you receive information and change instructions for your daily routine and can control linked room elements or adapt them to your individual sleeping behavior based on the data collected by the system components Sleeno App and Habit through Sleeno Sphere.

understand your sleep behavior

Based on the collection of relevant information, health data can be put into relation to each other and thus increase the reference to personal responsibility or attribute more relevance to one's own well-being, meaningfully. The passively collected data provide the basis for an optimal, individual adjustment of the spatial sleeping environment for each night. Sleeno App can be combined with any fitness tracker and provides the data collection component necessary for individual room adjustment. Basically, the collected data is used for self-optimization but can also be used for pattern recognition in anamnesis or for protocol purposes in psychological therapies.

We are convinced that sleep is our human superpower and that we can draw more potential from it if we put a stronger focus on this most natural method of performance improvement in the future. Healthy sleep is not only self-optimization but also a fundamental human right that should also be given more recognition in the economy. Increasing efficiency also means that people can get enough rest from the night to be effective and efficient during the day.

Find out your individual sleeping needs with sleeno and sleep like never before.

sleeno - healthy life through healthy sleep
sleeno - sleep is our natural superpower
sleeno - that`s how you sleep